Olá dev!
Vamos tratar de uma biblioteca muito poderosa para construções de APIs: o Django Rest Framework, ou DRF para os intímos!

Antes de começar, uma nota importante ![]()
Esse post não é mais um daqueles tutoriais que apenas traduzem o Getting Started da documentação. Aqui vamos além do básico, com a qualidade da Python Academy que vocês já conhecem! Dito isso, podemos começar!
Com o DRF é possível combinar Python e Django de uma forma flexível para desenvolver APIs web de uma forma bem simples e rápida.
Algumas razões para usar o DRF:
- Ele provê uma interface navegável para debuggar sua API.
- Diversas estratégias de autenticação, incluindo pacotes para OAuth1 e OAuth2.
- Serialização de objetos de fontes ORM (bancos de dados) e não-ORM (classes próprias).
- Documentação extensa e grande comunidade.
- Usado por grandes corporações, como: Heroku, EventBrite, Mozilla e Red Hat.
E o melhor de tudo, ele utiliza nosso querido Django como base!
Por isso é interessante que você já possua certo conhecimento em Django. Ainda não é craque?
Não tem problema, aqui na Python Academy você conta com o melhor material sobre Django! Acesse:
Django: Introdução ao framework
Django: A Camada Model
Django: A Camada View
Django: A Camada Template
Ou se preferir, baixe nosso ebook GRÁTIS de Desenvolvimento Web com Python e Django:
Ebook GRÁTIS
DESENVOLVIMENTO WEB COM PYTHON E DJANGO
Conteúdo:
-
Veja como modelar sua aplicação -
Utilize a robusta API de Acesso a Dados do Django -
Aprenda sobre Class Based Views
-
Construa Middlewares próprios -
Desenvolva filtros e tags customizados para criar lindos templates
Agora:
Já faz seu cafézinho de cada dia
Prepara o caderno
Abra seu editor de código
Separa 1 horinha
E bora nessa!
Vá Direto ao Assunto…
- Introdução
- Configuração do Projeto
- Modelagem
- Serializer
- ViewSets
- Routers
- Interface navegável
- Filtros, Busca Textual e Ordenação
- Configurações específicas
Introdução
Nada melhor que aprender uma nova ferramenta colocando a mão no código e fazendo um mini-projeto.
Para esse post decidi juntar duas coisas que gosto muito: código e investimentos!
Então nesse post vamos desenvolver uma API para consulta de um tipo de investimento: Fundos Imobiliários (ou FIIs).
Não sabe o que é? Então aí vai:
Fundos Imobiliários (FII) são fundos de investimento destinados à aplicação em empreendimentos imobiliários, o que inclui, além da aquisição de direitos reais sobre bens imóveis, o investimento em títulos relacionados ao mercado imobiliário, como letras de crédito imobiliário (LCI), letras hipotecárias (LH), cotas de outros FII, certificados de potencial adicional de construção, (CEPAC), certificados de recebíveis imobiliários (CRI), e outros previstos na regulamentação (Retirado de: investidor.gov.br)
Dito isso, vamos começar do começo!
Vamos criar a estrutura e configurar o DRF.
Configuração do Projeto
Primeiro, vamos começar pelo nome: vamos chamá-lo de Fundsfinder (“buscador” de Fundos).
Vamos então aos primeiros passos:
1
2
3
4
5
6
7
8
9
10
11
# Cria a pasta e a acessa
mkdir fundsfinder && cd fundsfinder
# Cria ambiente virtual
virtualenv venv --python=/usr/bin/python3.8
# Ativa ambiente virtual
source venv/bin/activate
# Instala Django e DRF
pip install django djangorestframework
Até aqui, nós:
- Criamos a pasta do projeto;
- Obviamente criamos um ambiente virtual (ainda não sabe o que é?
Acesse correndo nosso post sobre ambientes virtuais em Python aqui) - Ativamos o ambiente virtual e instalamos as dependências (Django e DRF)
Agora, vamos criar um novo app para separar responsabiliades da nossa API.
Vamos chamá-lo de api.
Usamos o comando startapp do django-admin na raíz do projeto (onde se encontra o arquivo manage.py), dessa forma:
1
python3 manage.py startapp api
Aproveite e crie a estrutura inicial do banco de dados com:
1
python3 manage.py migrate
Agora, temos a seguinte estrutura:

Execute o servidor local para verificar se tudo está correto:
1
python3 manage.py runserver
Ao acessar http://localhost:8000 em seu browser a seguinte tela deve ser mostrada:

Agora, adicione um super usuário com o comando createsuperuser (será requisitado uma senha):
1
python manage.py createsuperuser --email [email protected] --username admin
Só falta uma coisa para terminarmos as configurações iniciais do nosso projeto: adicionar tudo ao settings.py.
Para isso, abra o arquivo fundsfinder/settings.py e adicione os apps api, fundsfinder e rest_framework (necessário para funcionamento do DRF) à configuração INSTALLED_APPS, ficando assim:
1
2
3
4
5
6
7
8
9
10
11
INSTALLED_APPS = [
'django.contrib.admin',
'django.contrib.auth',
'django.contrib.contenttypes',
'django.contrib.sessions',
'django.contrib.messages',
'django.contrib.staticfiles',
'rest_framework',
'fundsfinder',
'api'
]
Pronto!
Com isso temos a estrutura inicial para finalmente começarmos nosso projeto!
Modelagem
O processo de desenvolvimento de aplicações que utilizam o Django Rest Framework geralmente seguem a seguinte linha de implementação:
- 1) Modelagem;
- 2) Serializers;
- 3) ViewSets;
- 4) Routers
Calma que vamos tratar cada passo aqui!
Vamos começar com a Modelagem!
Bem, como vamos fazer um sistema para busca e listagem de Fundos Imobiliários, nossa modelagem deve refletir campos que façam sentido.
Para auxiliar nessa tarefa, escolhi alguns parâmetros de uma tabela muito interessante do site FundsExplorer:

Vamos usar os seguintes atributos:
- Código do Fundo: Código identificador do Fundo.
- Setor: Setor do Fundo Imobiliário.
- Dividend Yield médio (12 meses): Dividend Yield mostra quanto um fundo paga de Dividendos (divisão de lucros) sobre o valor atual da cota.
- Vacância Financeira: Importante métrica que mostra ao investidor quantos ativos do Fundo Imobiliários estão inadimplentes.
- Vacância Física: Outra importante métrica que mostra ao investidor quantos ativos estão desocupados.
- Quantidade de Ativos: Quantos ativos são administrados pelo Fundo.
Com isso em mãos, podemos criar a modelagem da entidade FundoImobiliario.
Utilizaremos o ORM (Mapeamento Objeto-Relacional) do próprio Django.
Temos um post completo sobre a camada Model do Django, clique aqui para conferir!
Analisando essa tabela do FundsExplorer, nossa modelagem pode ser implementada da seguinte forma (api/models.py):
1
2
3
4
5
6
7
8
9
10
11
12
13
14
15
16
17
18
19
20
21
22
23
24
25
26
27
28
29
30
31
32
33
34
35
36
37
38
39
40
41
42
43
44
45
46
47
48
49
50
51
52
from django.db import models
import uuid
class FundoImobiliario(models.Model):
SETOR_CHOICES = [
('hospital', 'Hospital'), ('hotel', 'Hotel'), ('hibrido', 'Híbrido'),
('lajes_corporativas', 'Lajes Corporativas'),
('logistica', 'Logística'), ('outros', 'Outros'),
('residencial', 'Residencial'),
('titulos_valores_mobiliarios', 'Títulos e Val. Mob.')
]
id = models.UUIDField(
primary_key=True,
default=uuid.uuid4,
null=False,
blank=True)
codigo = models.CharField(
max_length=8,
null=False,
blank=False)
setor = models.CharField(
max_length=30,
null=False,
blank=False,
choices=SETOR_CHOICES)
dividend_yield_medio_12m = models.DecimalField(
null=False,
blank=False,
max_digits=5,
decimal_places=2)
vacancia_financeira = models.DecimalField(
null=False,
blank=False,
max_digits=5,
decimal_places=2)
vacancia_fisica = models.DecimalField(
null=False,
blank=False,
max_digits=5,
decimal_places=2)
quantidade_ativos = models.IntegerField(
null=False,
blank=False,
default=0)
Com nossa modelagem criada, precisamos gerar o arquivo de Migrações para atualizar o banco de dados.
Fazemos isso com o comando makemigrations (saiba mais sobre esse comando do Django clicando aqui!).
Execute:
1
python3 manage.py makemigrations api
Agora vamos aplicar a migração ao Banco de Dados com o comando migrate (saiba mais sobre esse comando do Django clicando aqui!).
Execute:
1
python3 manage.py migrate
Com a modelagem pronta, podemos passar para o Serializer!
Estou desenvolvendo o Ebookr.ai, uma plataforma que transforma suas ideias em ebooks profissionais usando IA — com geração de capa, infográficos e exportação em PDF. Te convido a conhecer!
Serializer
Os serializers do DRF são componentes essenciais do framework.
Eles servem para traduzir entidades complexas, como querysets e instâncias de classes em representações simples que podem ser usadas no tráfego da web, como JSON e XML.
Esse processo é chamado de Serialização.
Serializers também servem para fazer o caminho contrário: a Desserialização.
Isto é, transformar representações simples (como JSON e XML) em representações complexas, instanciando objetos, por exemplo.
Vamos criar o arquivo onde vão ficar os serializers da nossa API.
Crie um arquivo chamado serializers.py dentro da pasta api/.
O DRF disponibiliza diversos tipos de serializers que podemos utilizar, como:
-
BaseSerializer: Classe base para construção deSerializersmais genéricos. -
ModelSerializer: Auxilia a criação de serializadores baseados em modelos. -
HyperlinkedModelSerializer: Similar aoModelSerializer, contudo retorna um link para representar o relacionamento entre entidades (ModelSerializerretorna, por padrão, o id da entidade relacionada).
Vamos utilizar o ModelSerializer para construir o serializador da entidade FundoImobiliario.
Para isso, precisamos declarar sobre qual modelo aquele serializador irá operar e quais os campos que ele deve se preocupar.
Nosso serializer pode se implementado da seguinte maneira:
1
2
3
4
5
6
7
8
9
10
11
12
13
14
15
16
from rest_framework import serializers
from api.models import FundoImobiliario
class FundoImobiliarioSerializer(serializers.ModelSerializer):
class Meta:
model = FundoImobiliario
fields = [
'id',
'codigo',
'setor',
'dividend_yield_medio_12m',
'vacancia_financeira',
'vacancia_fisica',
'quantidade_ativos'
]
Nesse Serializer:
-
model = FundoImobiliariodefine qual modelo esse serializer deve serializar. -
fieldsdefine os campos que serão serializados.
Obs: é possível definir que todos os campos da entidade de modelo devem ser serializados usando fields = ['__all__'], contudo eu prefiro mostrar os campos explicitamente.
Com isso, finalizamos mais uma etapa do passo a passo do DRF! ![]()
Vamos à terceira etapa: a criação de Views.
ViewSets
As ViewSets definem quais operações REST estarão disponíveis e como seu sistema vai responder às chamadas à sua API.
Em outros frameworks, são chamados de Resources ou Controllers.
ViewSets herdam e adicionam lógica às Views padrão do Django.
Suas responsabilidades são:
- Receber os dados da Requisição (formato JSON ou XML)
- Validar os dados de acordo com as regras definidas na modelagem e no Serializer
- Desserializar a Requisição e instanciar objetos
- Processar regras de negócio (aqui é onde implementamos a lógica dos nossos sistemas)
- Formular uma resposta e responder a quem chamou sua API
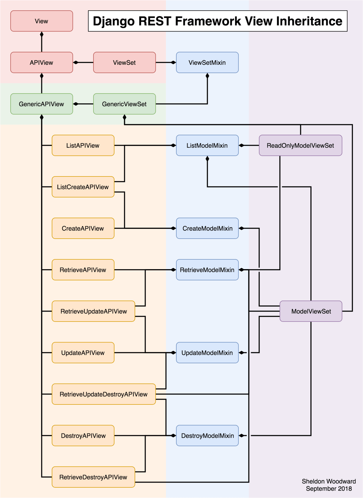
Encontrei uma imagem muito interessante no Reddit que mostra o diagrama de herança das classes do DRF, que nos ajuda a entender melhor a estrutura interna do framework:

Na imagem:
- Lá em cima, temos a classe
Viewpadrão do Django. -
APIVieweViewSetsão classes do DRF que herdam deViewe que trazem algumas configurações específicas para transformá-las em APIs, como métodosget()para tratar requisiçõesHTTP GETepost()para tratar requisiçõesHTTP POST. - Logo abaixo, temos a
GenericAPIView- que é a classe base para views genéricas - e aGenericViewSet- que é a base para asViewSets(a parte da direita em roxo na imagem). - No meio, em azul, temos os
Mixins. Eles são os blocos de código responsáveis por realmente implementar as ações desejadas. - Em seguida temos as
Viewsque disponibilizam as funcionalidades da nossa API, como se fossem blocos de Lego. Elas estendem dosMixinspara construir a funcionalidade desejada (seja listagem, seja deleção e etc)
Por exemplo: se você quiser criar uma API que disponibilize apenas listagem de uma determinada Entidade você poderia escolher a ListAPIView.
Agora se você precisar construir uma API que disponibilize apenas as operações de criação e listagem, você poderia utilizar a ListCreateAPIView.
Agora se você precisar construir uma API “com tudo dentro” (isto é: criação, deleção, atualização e listagem), escolha a ModelViewSet: perceba que ela estende todos os Mixins disponíveis.
Para entender de vez:
- Os
Mixinssão como os componentes dos sanduíches do Subway
- As
Viewssão como o Subway: você monta o seu, componente à componente
- As
ViewSetssão como o McDonalds: seu sanduíche já vem montado
Eu sei, eu sei… Não paro de pensar em comida
![]()
Percebe-se, portanto, que o DRF disponibiliza diversos tipos de Views e Viewsets que podem ser customizados de acordo com a necessidade do sistema.
Para isso, estude bem a documentação (ou fique ligado aqui na Python Academy
)
Para facilitar nossa vida, vamos utilizar a ModelViewSet!
No DRF, por convenção, implementamos as Views/ViewSets no arquivo views.py dentro do app em questão.
Esse arquivo já é criado quando utilizamos o comando django-admin startapp api, portanto não precisamos criá-lo.
Agora, veja como é difícil criar um ModelViewSet (não se espantem com a complexidade):
1
2
3
4
5
6
7
8
9
from api.serializers import FundoImobiliarioSerializer
from rest_framework import viewsets, permissions
from api.models import FundoImobiliario
class FundoImobiliarioViewSet(viewsets.ModelViewSet):
queryset = FundoImobiliario.objects.all()
serializer_class = FundoImobiliarioSerializer
permission_classes = [permissions.IsAuthenticated]

É isso jovem! ![]()
Você pode estar se perguntando?
Uai, e cadê o resto?
Bem, é aí que mora o amor e o ódio às Class-Based-Views (CBVs).
Amor pois quem defende as CBVs afirma que elas aumentam a produtividade, pois não temos que escrever dezenas de linhas de código.
Ódio pois muito do funcionamento do framework fica implícito/escondido dos olhos dos desenvolvedores.
Bem… Ao meu ver, acho que fica a cargo do desenvolvedor escolher qual caminho seguir: Function-Based-Views (FBVs) ou Class-Based-Views (CVBs).
Use aquilo que lhe traga mais produtividade e entendimento do framework.
Continuando…
Todo o código para tratamento de Requisições, serialização e desserialização de objetos e formulação de Respostas HTTP está dentro das classes que herdamos direta e indiretamente.
Em nossa classe FundoImobiliarioViewSet apenas precisamos declarar os seguintes parâmetros:
-
queryset: Configura o queryset base para ser utilizado pela API. Ele é utilizado na ação de listar, por exemplo. -
serializer_class: Configura qual Serializer deversá ser usado para consumir dados que chegam à API e produzir dados que serão enviados como resposta. -
permission_classes: Lista contendo as permissões necessárias para acessar o endpoint exposto por essa ViewSet. Nesse caso, irá permitir apenas o acesso a usuários autenticados.
Com isso matamos o terceiro passo: a ViewSet! ![]()
Agora vamos à configuração das URLs!
Routers
Os Routers nos auxiliam na geração das URLs da nossa aplicação.
Como o REST possui padrões bem definidos de estrutura de URLs, o DRF as gera automaticamente para nós, já no padrão correto.
Basta utilizarmos seus Routers!
Para isso, primeiro crie o arquivo urls.py em api/urls.py.
Agora veja como é simples!
1
2
3
4
5
6
7
8
9
10
from rest_framework.routers import DefaultRouter
from api.views import FundoImobiliarioViewSet
app_name = 'api'
router = DefaultRouter(trailing_slash=False)
router.register(r'fundos', FundoImobiliarioViewSet)
urlpatterns = router.urls
Vamos entender:
-
app_nameé necessário para dar contexto às URLs geradas. Esse parâmetro especifica o namespace das URLConfs adicionadas. -
DefaultRouteré o Router que escolhemos para geração automática das URLs. O parâmetrotrailing_slashespecifica que não é necessário o uso de barras/no final da URL. - O método
registerrecebe dois parâmetros: o primeiro é o prefixo que será usado na URL (no nosso caso:http://localhost:8000/fundos) e o segundo é aViewque ira responder as URLs com esse prefixo. - Por último, temos o velho
urlpatternsdo Django, que utilizamos para expor as URLs desse app.
Agora precisamos adicionar as URLs específicas do nosso app api ao projeto.
Para isso, abra o arquivo fundsfinder/urls.py e adicione as seguintes linhas (URLConf do nosso app e a URLConf de autenticação do DRF):
1
2
3
4
5
6
7
8
from django.contrib import admin
from django.urls import path, include
urlpatterns = [
path('api/v1/', include('api.urls', namespace='api')),
path('api-auth/', include('rest_framework.urls', namespace='rest_framework')),
path('admin/', admin.site.urls),
]
Obs: Como boa prática, use sempre o prefixo api/v1/ para manter a compatibilidade caso precise evoluir sua api pra V2 (api/v2/)!
Utilizando apenas essas linhas de código, olha o caminhão de endpoints que o DRF gerou automaticamente para nossa API:
| URL | Método HTTP | Ação |
|---|---|---|
/api/v1 |
GET |
Raíz da API gerada automaticamente |
/api/v1/fundos |
GET |
Listagem de todos os elementos |
/api/v1/fundos |
POST |
Criação de novo elemento |
/api/v1/fundos/{lookup} |
GET |
Recuperar elemento pelo ID |
/api/v1/fundos/{lookup} |
PUT |
Atualização de elemento por ID |
/api/v1/fundos/{lookup} |
PATCH |
Atualização parcial por ID (partial update) |
/api/v1/fundos/{lookup} |
DELETE |
Deleção de elemento por ID |
Aqui, {lookup} é o parâmetro utilizado pelo DRF para identificar unicamente um elemento.
Vamos supor que um Fundo tenha id=ef249e21-43cf-47e4-9aac-0ed26af2d0ce.
Podemos excluí-lo enviando uma requisição HTTP DELETE para a URL:
1
http://localhost:8000/api/v1/fundos/ef249e21-43cf-47e4-9aac-0ed26af2d0ce
Ou podemos criar um novo Fundo enviando uma requisição POST para a URL http://localhost:8000/api/v1/fundos e os valores dos campos no corpo da requisição, assim:
1
2
3
4
5
6
7
8
{
"codigo": "XPLG11",
"setor": "logistica",
"dividend_yield_medio_12m": "6.30",
"vacancia_financeira": "7.87",
"vacancia_fisica": "12.36",
"quantidade_ativos": 19
}
Dessa forma, nossa API retornaria um código HTTP 201 Created, significando que um objeto foi criado e a resposta seria:
1
2
3
4
5
6
7
8
9
{
"id": "a4139c66-cf29-41b4-b73e-c7d203587df9",
"codigo": "XPLG11",
"setor": "logistica",
"dividend_yield_medio_12m": "6.30",
"vacancia_financeira": "7.87",
"vacancia_fisica": "12.36",
"quantidade_ativos": 19
}
Podemos testar nossa URL de diversas forma: através de código Python, através de um Frontend (Angular, React, Vue.js) ou através do Postman, por exemplo.
E com isso meu amigo, finalizamos TUDO (ou quase tudo)! ![]()
Modelagem;
Serializers;
ViewSets;
Routers
E como eu vejo esse trem funcionando?
Então bora pra próxima seção! ![]()

Está curtindo esse conteúdo? ![]()
Que tal receber 30 dias de conteúdo direto na sua Caixa de Entrada?
Interface navegável
Uma das funcionalidades mais impressionantes do DRF é sua Interface Navegável.
Com ela, podemos testar nossa API e verificar seus valores de uma maneira visual muito simples de se utilizar.
Para acessá-la, navegue em seu browser para: http://localhost:8000/api/v1.
Você deverá ver o seguinte:

Vá lá e clique em http://127.0.0.1:8000/api/v1/fundos!
Uai? Que isso man, tá tirando?
Calma! ![]()
Deve ter aparecido a mensagem:
1
2
3
{
"detail": "Authentication credentials were not provided."
}
Lembra da configuração permission_classes que utilizamos para configurar a nossa FundoImobiliarioViewSet?
Ela definiu que apenas usuários autenticados (permissions.isAuthenticated) podem interagir com a API.
Então clique no canto superior direito, em Log in e use as credenciais cadastradas no comando createsuperuser, que executamos no início do post (use o username e a senha).
Agora, olha que útil! Você deve estar vendo:

Brinque um pouco, adicione dados, explore a interface!
Ao adicionar dados e atualizar a página, é disparada uma requisição HTTP GET à API, retornando os dados que você acabou de cadastrar:

Diz se não é M-Á-G-I-C-O! ![]()
Filtros, Busca Textual e Ordenação
É possível adicionar as funcionalidades de Filtragem de dados, Busca Textual e Ordenação com pouquíssimas linhas de código.
Apenas precisamos informar ao framework quais campos podem ser filtrados, quais possibilitarão a busca textual e quais campos poderão servir para ordenação.
Para não alongar demais esse post, preferi separar esse assunto nesse outro post:
Filtro, Busca e Ordenação no Django REST Framework
Então já clica aqui
e deixa separado em outra aba pra continuar depois ![]()
Configurações específicas
É possível configurar diversos aspectos do DRF através de configurações específicas.
Fazemos isso adicionando o objeto REST_FRAMEWORK ao arquivo de configurações settings.py.
Por exemplo, se quisermos adicionar paginação à nossa API, podemos fazer simplesmente isso:
1
2
3
4
REST_FRAMEWORK = {
'DEFAULT_PAGINATION_CLASS': 'rest_framework.pagination.PageNumberPagination',
'PAGE_SIZE': 10
}
Agora o resultado de uma chamado, por exemplo, à http://127.0.0.1:8000/api/v1/fundos passa de:
1
2
3
4
5
6
7
8
9
10
11
12
13
14
15
16
17
18
19
20
21
22
23
24
25
26
27
28
29
[
{
"id": "ef249e21-43cf-47e4-9aac-0ed26af2d0ce",
"codigo": "XPLG11",
"setor": "logistica",
"dividend_yield_medio_12m": "6.30",
"vacancia_financeira": "7.87",
"vacancia_fisica": "12.36",
"quantidade_ativos": 19
},
{
"id": "c41c2a9d-7aa4-4d07-b3b1-7a45df55ac79",
"codigo": "MAXR11",
"setor": "hibrido",
"dividend_yield_medio_12m": "5.90",
"vacancia_financeira": "0.00",
"vacancia_fisica": "5.00",
"quantidade_ativos": 10
},
{
"id": "d7d9e0c5-1885-4298-ae12-3f8aa8eea755",
"codigo": "HGLG11",
"setor": "logistica",
"dividend_yield_medio_12m": "4.80",
"vacancia_financeira": "5.00",
"vacancia_fisica": "17.00",
"quantidade_ativos": 21
}
]
Para:
1
2
3
4
5
6
7
8
9
10
11
12
13
14
15
16
17
18
19
20
21
22
23
24
25
26
27
28
29
30
31
32
33
34
{
"count": 3,
"next": null,
"previous": null,
"results": [
{
"id": "ef249e21-43cf-47e4-9aac-0ed26af2d0ce",
"codigo": "XPLG11",
"setor": "logistica",
"dividend_yield_medio_12m": "6.30",
"vacancia_financeira": "7.87",
"vacancia_fisica": "12.36",
"quantidade_ativos": 19
},
{
"id": "c41c2a9d-7aa4-4d07-b3b1-7a45df55ac79",
"codigo": "MAXR11",
"setor": "hibrido",
"dividend_yield_medio_12m": "5.90",
"vacancia_financeira": "0.00",
"vacancia_fisica": "5.00",
"quantidade_ativos": 10
},
{
"id": "d7d9e0c5-1885-4298-ae12-3f8aa8eea755",
"codigo": "HGLG11",
"setor": "logistica",
"dividend_yield_medio_12m": "4.80",
"vacancia_financeira": "5.00",
"vacancia_fisica": "17.00",
"quantidade_ativos": 21
}
]
}
Note que foram adicionados campos que servem para a aplicação chamadora se localizar:
-
count: A quantidade de resultados retornados -
next: A próxima página -
previous: A página anterior -
results: A página atual de resultados
Existem diversas outras configurações muito úteis!
Trago aqui algumas:
DEFAULT_AUTHENTICATION_CLASSES para configurar o método de autenticação da API:
1
2
3
4
5
6
7
8
REST_FRAMEWORK = {
...
DEFAULT_AUTHENTICATION_CLASSES: [
'rest_framework.authentication.SessionAuthentication',
'rest_framework.authentication.BasicAuthentication'
]
...
}
DEFAULT_PERMISSION_CLASSES para configurar permissões necessárias para acessar a API (à nível global).
1
2
3
4
5
REST_FRAMEWORK = {
...
DEFAULT_PERMISSION_CLASSES: ['rest_framework.permissions.AllowAny']
...
}
Obs: Também é possível definir essa configuração por View, utilizando o atributo permissions_classes (que utilizamos na nossa FundoImobiliarioViewSet).
DATE_INPUT_FORMATS para configurar formatos de datas aceitos pela API:
1
2
3
4
5
REST_FRAMEWORK = {
...
'DATE_INPUT_FORMATS': ['%d/%m/%Y', '%Y-%m-%d', '%d-%m-%y', '%d-%m-%Y']
...
}
A configuração acima fará a API permitir os seguintes formatos de data ‘25/10/2006’, ‘2006-10-25’, ‘25-10-2006’, por exemplo.
Veja mais configurações acessando aqui a Documentação.
Conclusão
Vimos nesse post como é fácil construir APIs altamente customizáveis com o Django REST Framework!
Quis trazer o máximo de informações possíveis!
Mas fique de olho por aqui
pois ainda teremos muito conteúdo sobre DRF!
E você? Já utilizou o DRF em algum projeto? Já teve alguma dificuldade? Gostaria de sugerir algum conteúdo? ![]()
Conta pra gente aqui embaixo nos comentários!
Sua participação é sempre MUITO bem vinda!
Obrigado Pythonistas e até a próxima!
"Porque o Senhor dá a sabedoria, e da sua boca vem a inteligência e o entendimento" Pv 2:6